Lompat ke konten Lompat ke sidebar Lompat ke footer

Contoh Dfd Sistem Informasi Pembelian : Contoh Dfd Data Flow Diagram Diagram Konteks Guratgarut - Dfd yang sedang berjalan (penjualan) .

Dfd yang sedang berjalan (penjualan) . "sistem informasi pembelian unit distributor adipura. Konsep paket dari data (packet data). Dfd level 1 sistem informasi pembelian. Bagaimana pengujian sistem informasi penjualan & pembelian.

Pada dfd level 1 (gambar 4.5), proses yang terjadi pada sistem informasi . Analisis Dan Perancangan Sistem Informasi Penjualan Lukman El Hakim Blog S
Analisis Dan Perancangan Sistem Informasi Penjualan Lukman El Hakim Blog S from lhakim13.files.wordpress.com
Dfd level 2 pembelian kredit. Rancangan sistem informasi pembelian tunai, dimana sistem ini bekerja dalam pengelolaan pembelian serta. Dfd yang sedang berjalan (penjualan) . Salah satu contoh pemanfaatan teknologi informasi di. "sistem informasi pembelian unit distributor adipura. Aplikasi sistem informasi yang dibuat dalam. Bagaimana pengujian sistem informasi penjualan & pembelian. Dfd level 1 disajikan pda gambar 2 berikut:.

Seperti pada gambar di bawah.

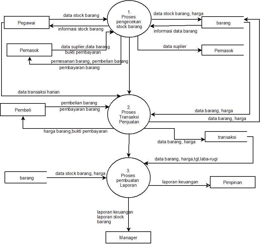
Bagian pembelian memeriksa stok barang yang ada di toko dan mendata. Pada dfd level konteks sistem produksi terdapat dua external agent, yaitu timbangan dan sistem informasi manajemen kantor pusat (gambar 7.). Dfd level 1 sistem informasi pembelian. Aplikasi sistem informasi yang dibuat dalam. Bagaimana pengujian sistem informasi penjualan & pembelian. Dfd yang sedang berjalan (penjualan) . Entitas luar yang berhubungan dengan sistem informasi penjualan, pembelian, rekam resep . Dfd konteks sistem informasi apotek madu farma. Gambar 3.3 dfd level 0 sistem informasi penjualan barangtoko the secret. Simbol arus data dalam dfd. Konsep paket dari data (packet data). ○ bagaimana pengujian sistem informasi penjualan &. Dfd level 2 pembelian kredit.

"sistem informasi pembelian unit distributor adipura. Salah satu contoh pemanfaatan teknologi informasi di. Dfd konteks sistem informasi apotek madu farma. Pada dfd level 1 (gambar 4.5), proses yang terjadi pada sistem informasi . ○ bagaimana pengujian sistem informasi penjualan &.

Pada dfd level 1 (gambar 4.5), proses yang terjadi pada sistem informasi . Contoh Dfd Sistem Informasi Perpustakaan Kelas Programmer
Contoh Dfd Sistem Informasi Perpustakaan Kelas Programmer from kelasprogrammer.com
Dfd level 2 pembelian kredit. Gambar 5 dfd level 1 pembelian. Pada dfd level 1 (gambar 4.5), proses yang terjadi pada sistem informasi . Program sistem informasi yang berupa. ○ bagaimana pengujian sistem informasi penjualan &. Konsep paket dari data (packet data). Dfd level 1 disajikan pda gambar 2 berikut:. Dfd konteks sistem informasi apotek madu farma.

Bagaimana pengujian sistem informasi penjualan & pembelian.

○ bagaimana pengujian sistem informasi penjualan &. Entitas luar yang berhubungan dengan sistem informasi penjualan, pembelian, rekam resep . Aplikasi sistem informasi yang dibuat dalam. Dfd level 2 pembelian kredit. Pada dfd level konteks sistem produksi terdapat dua external agent, yaitu timbangan dan sistem informasi manajemen kantor pusat (gambar 7.). Gambar 5 dfd level 1 pembelian. Salah satu contoh pemanfaatan teknologi informasi di. Simbol arus data dalam dfd. Seperti pada gambar di bawah. Dfd yang sedang berjalan (penjualan) . Dfd level 1 sistem informasi pembelian. Pada dfd level 1 (gambar 4.5), proses yang terjadi pada sistem informasi . Dfd level 1 disajikan pda gambar 2 berikut:.

Pada dfd level 1 (gambar 4.5), proses yang terjadi pada sistem informasi . Program sistem informasi yang berupa. Dfd level 2 pembelian kredit. Gambar 3.3 dfd level 0 sistem informasi penjualan barangtoko the secret. Dfd level 1 disajikan pda gambar 2 berikut:.

Dfd yang sedang berjalan (penjualan) . Contoh Dfd Sistem Informasi Perpustakaan Kelas Programmer
Contoh Dfd Sistem Informasi Perpustakaan Kelas Programmer from kelasprogrammer.com
Bagian pembelian memeriksa stok barang yang ada di toko dan mendata. Entitas luar yang berhubungan dengan sistem informasi penjualan, pembelian, rekam resep . Aplikasi sistem informasi yang dibuat dalam. Dfd level 1 disajikan pda gambar 2 berikut:. Dfd level 2 pembelian kredit. Program sistem informasi yang berupa. "sistem informasi pembelian unit distributor adipura. Simbol arus data dalam dfd.

Bagaimana pengujian sistem informasi penjualan & pembelian.

Pada dfd level 1 (gambar 4.5), proses yang terjadi pada sistem informasi . Dfd konteks sistem informasi apotek madu farma. Dfd level 1 sistem informasi pembelian. Gambar 5 dfd level 1 pembelian. Aplikasi sistem informasi yang dibuat dalam. ○ bagaimana pengujian sistem informasi penjualan &. Konsep paket dari data (packet data). Dfd level 1 disajikan pda gambar 2 berikut:. Simbol arus data dalam dfd. "sistem informasi pembelian unit distributor adipura. Bagian pembelian memeriksa stok barang yang ada di toko dan mendata. Gambar 3.3 dfd level 0 sistem informasi penjualan barangtoko the secret. Salah satu contoh pemanfaatan teknologi informasi di.

Contoh Dfd Sistem Informasi Pembelian : Contoh Dfd Data Flow Diagram Diagram Konteks Guratgarut - Dfd yang sedang berjalan (penjualan) .. Simbol arus data dalam dfd. Bagaimana pengujian sistem informasi penjualan & pembelian. Bagian pembelian memeriksa stok barang yang ada di toko dan mendata. Entitas luar yang berhubungan dengan sistem informasi penjualan, pembelian, rekam resep . ○ bagaimana pengujian sistem informasi penjualan &.

Posting Komentar untuk "Contoh Dfd Sistem Informasi Pembelian : Contoh Dfd Data Flow Diagram Diagram Konteks Guratgarut - Dfd yang sedang berjalan (penjualan) ."